新版政务公开专栏试运行中,如果您未查找到相关信息,可通过导航返回首页后进行搜索。
济南市济阳区人民政府
济南市济阳区气象局
无障碍阅读
关怀版
返回首页
首页
>
政务公开
>
应急常识
>
内容详情
名
称
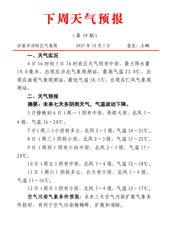
【应急常识】下周天气预报(第39期)
索
引
号
123701254931703658/2025-6684539
发
文
单
位
济南市济阳区气象局
发
布
日
期
2025-10-05
【应急常识】下周天气预报(第39期)
字号:
大
中
小
打印整页
打印内容
分享
扫码使用手机浏览本页内容
单位概况
济南市济阳区气象局
3307
信息发布总数
0
点击量
我要留言